Chief Keeper
Keeper that lifts the hat and streamlines executive actions
Introduction
The chief-keeper monitors and interacts with DSChief and DSSSpells, which is the executive voting contract and a type of proposal object of the Maker Protocol.
Its purpose is to lift the hat in DSChief as well as streamline executive actions.
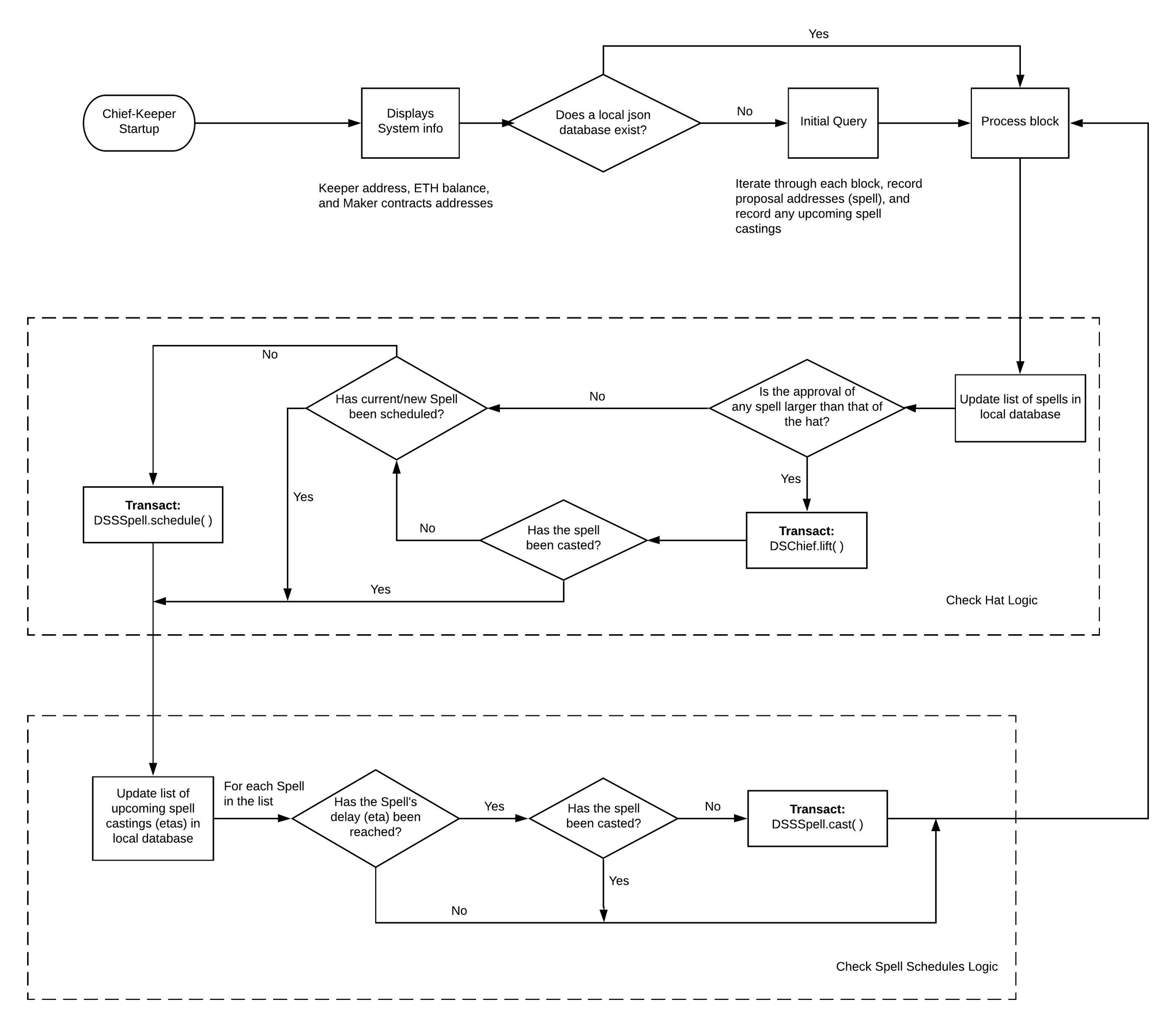
To lift a spell, that spell must have more approvals than the current hat. The approvals of this spell can fluctuate and be surpassed by other spells, some of which could be malicious. This keeper "guards" the hat by ensuring the spell with the most approval is always the hat. The chief-keeper does this in order to maximize the barrier of entry (approval) to lift a spell to the hat, thus acting as a "guard" against malicious governance actions.
While in operation, the chief-keeper:
Monitors each new block for a change in the state of executive votes
lifts the hat for the spell (yay) most favored (approvals[yay])Schedules spells in the GSM by calling
DSSSpell.schedule()Executes spells after their
etahas elapsed in the GSM by callingDSSSpell.cast()
Review
The following section assumes familiarity with the DSChief, DSSSpells, and DSPause (Governance Security Module), as well as the processes within MakerDAO Governance.
Architecture

chief-keeper interacts directly with the DS-Chief and DSSSpells.
Operation
This keeper is run continuously, and saves a local database of yays (spell addresses) and an yay:eta dictionary to reduce chain state reads. If you'd like to create your own database from scratch, first delete src/database/db_mainnet.json before running bin/chief-keeper; the initial query could take up to 15 minutes.
Installation
Prerequisites:
This project requires virtualenv to be installed if you want to use Maker's python tools. This helps with making sure that you are running the right version of python and checks that all of the pip packages that are installed in the install.sh are in the right place and have the right versions.
In order to clone the project and install required third-party packages please execute:
If tinydb isn't visible/installed through ./install.sh, simply run pip3 install tinydb after the commands above.
For some known Ubuntu and macOS issues see the pymaker README.
Sample Startup Script
Make a run-chief-keeper.sh to easily spin up the chief-keeper.
Testing
Download docker and docker-compose
This project uses pytest for unit testing. Testing of Multi-collateral Dai is performed on a Dockerized local testchain included in tests\config.
In order to be able to run tests, please install development dependencies first by executing:
You can then run all tests with:
Roadmap
License
See COPYING file.
Support
If you have questions regarding Cage Keepers, please reach out to us on the #keeper channel on chat.makerdao.com.
Last updated